Lá do México vem o exemplo, especicifamente do Club Deportivo Guadalajara Sociedad Anónima de Capital Variable , popularmente conhecido como “Chivas”. Não, não são os naming rights do renomado uísque.

O "Chivas" de Guadalajara-MEX: exemplo de gestão no futebol, pouco reconhecido no mundo (mediotiempo.com.mx)
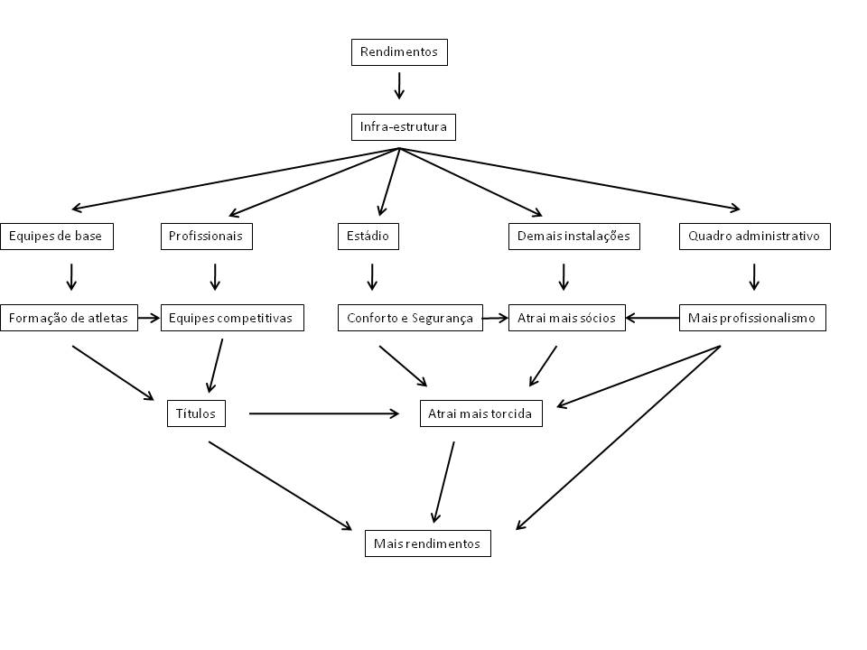
Exemplo porque estão na final da Copa Santander Libertadores, possuem uma taxa de ocupação no Estádio Jalisco de 90%, uma torcida apaixonada, consumidora e consomem todos os produtos do clube. Uma gestão profissional que oferece aos torcedores uma excelente prestação de serviços; os rendimentos obtidos com os patrocínios, com a venda de produtos licenciados e bilhetes, são revertidos no clube, quer seja nas categorias de base, quer seja no plantel principal (a fim de montarem uma equipe competitiva e que esteja sempre na disputa pelos títulos), quer seja na infra-estrutura da organização. Isso tudo para bem receberem seus torcedores e fornecer aos atletas as condições necessárias para a realização de um bom trabalho, que, em longo prazo poderão resultar em títulos, nesta situação:

Investimentos em uma Organização Esportiva
Tudo parece ser muito simples ou talvez o quadro acima não signifique nenhum segredo. Entretanto é preciso vontade para fazer isso e que a gestão dos projetos de implementação de políticas para o clube/modalidade seja exímia.
O Chivas representa isso tudo e assim como outros clubes mexicanos, servem de exemplo para clubes de países da América do Sul, afinal México e a América do Sul possuem muitos pontos semelhantes. Ou isso ocorre naquele País em função da proximidade com os EUA e os exemplos que vêm mais de cima ainda? Certamente é um fator que contribui bastante.
Nada contra SC Internacional ou São Paulo FC, nada contra o crescente profissionalismo dos dois clubes, mas também nada mal que o Chivas vença a Santander Libertadores.